尊敬的合作伙伴及用户:
为维护安全、可靠、合规的企业私域经营环境,保障用户健康权益,推动行业可持续发展,依据《中华人民共和国广告法》《医疗广告管理办法》《药品、医疗器械、保健食品、特殊医学用途配方食品广告审查管理暂行办法》等国家相关法律法规,以及《螳螂云平台直播内容规范》等平台规定,螳螂科技现就医疗健康相关行业私域运营与营销活动的合规要求公告如下:

一、商家资质管理规范
商家通过螳螂科技平台开展医疗健康类营销活动,须按要求提交并备案相关主体资质、行业资质、商品资质及讲师资质等证明文件,所有资质须真实、合法、有效。
1、主体资质备案:
入驻商家须提交真实、合法且在有效期内的营业执照,完成平台主体资质备案手续,确保经营主体信息与备案信息一致。
2、行业资质与商品资质
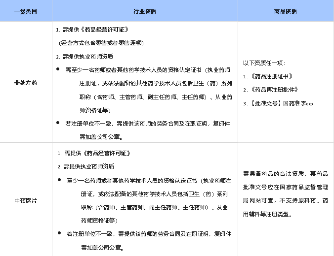
商家须根据所售产品所属品类,提交对应的行业专项资质及商品合规资质,具体要求详见下表:

2.2 医疗器械品类

2.3 药品行业

3、讲师资质规范
- 讲师提交的所有资质信息须真实、准确、完整,严禁提供虚假、伪造或无效信息。
- 若讲师的资质证件(含执业证书、资格证书等)、任职医卫机构等关键信息发生变更或失效,须自信息变更或失效之日起10个工作日内,向螳螂科技提交资质变更/撤销申请,并同步更新平台备案信息。
- 无有效资质主体的禁止性规定:未提交医疗相关资质材料或资质认证未通过的个人、账号,严禁使用“医生”“医师”“专家”“教授”等涉及医疗专业领域的身份标签,且不得发布涉及疾病诊断、治疗方案、用药建议、健康干预指导等专业医疗保健内容。
| 人员类型 | 必备资质文件 |
| 医师(含中西医) | 1. 医师资格证:需包含完整的人像页信息,作者姓名、身份证号、学历、毕业学校、专业等。2. 医师执业证:需包含完整的人像页信息,且执业医院、执业编码与国家卫健委信息系统保持一致。 |
| 护士 | 1. 护士资格证:需清晰包含个人信息、专业类别、级别、管理号。2. 护士执业证:需清晰包含首页、个人信息页和证书编码。如果有执业变动记录,需上传变更记录页。执业证需自认证提报日起,具备6个月及以上的有效期。 |
| 药学技术人员 | 执业药师注册证:或依法配备的其他药学技术人员的卫生专业技术资格证(药学类):需包含清晰个人信息、专业类别、级别、管理号。 |
| 卫生专技人员 | 卫生专业技术资格证:需包含清晰个人信息、专业类别、级别、管理号。 |
| 高校医学教师 | 1. 教师资格证明:需清晰包含个人信息、资格种类、任教学科、证书号码、公章页。2. 教师职称证明:职称材料需包含清晰的个人信息、职称系列、专业、资格名称、管理号、公章页;或学校官网证明截图,需包含个人信息、职称系列、专业、学校和学院名称。 |
| 行业权威专家 | 【申请条件】满足以下条件之一:医药卫生学部工程院院士生命科学和医学部中科院院士国医大师需提供专家证明:院士证书、国医大师证书或中国科学院/中国工程院/国家中医药管理局官网的公示页截图。 |
| 科研人员 | 1. 专业技术职称证(研究员/副研究员等)2. 医疗机构在职证明(精确到研究所/中心) |
| 营养师 | 需提供专业资格证书 |
| 健康管理师 | 需提供专业资格证书 |
| 康复理疗师(保健性、不涉及侵入操作) | 需提供康复治疗师、康复理疗师、保健按摩师、保健调理师等任意一项职业技能等级证书/专项职业能力证书允许服务的范围: 艾灸(不直接接触皮肤)、拔罐(气罐为主)、刮痧、按摩、推拿(不涉及疾病诊断和治疗目的)、热敷、红外线照射等非侵入性、非治疗性的保健理疗服务。 |
| 针灸师(侵入性-须有执业医师资质) | 以下任意一项:中医类别执业(助理)医师(含针灸专业)中医(专长)医师资格(需包含确有针灸专长)乡村医生执业证书(仅限村卫生室,且需有相关资格或能力) |
二、内容宣传合规规范
商家通过螳螂科技相关工具及平台开展医疗健康类内容传播、用户运营或产品推广活动前,须先明确自身内容及产品属性,严格遵守以下宣传合规规范:
(一)食品饮料类
食品饮料品类宣传严禁出现下列情形:
1. 普通食品宣称具有保健功能或药品功效;
2. 保健食品宣称药品功效,或超出产品备案范围进行夸大宣传;
3. 含有与药品相混淆的用语,直接或间接宣传治疗作用,或借助成分宣传明示、暗示食品具有疾病治疗功效;
4. 宣称食品饮料类商品可治疗、治愈、缓解重大疾病,重大疾病包括但不限于:肿瘤、癌症、白血病、恶性肿瘤、脑血管畸形、脑梗塞、心脏病、尿毒症、肾功能衰竭、深度昏迷、失聪、失明、瘫痪、语言能力丧失、失语症、植物人、红斑狼疮、糖尿病、偏瘫等。
(二)医疗器械及药品类
医疗器械及药品宣传严禁出现下列情形:
1. 含有“疗效最佳”“保证治愈”“包治”“根治”“即刻见效”“完全无毒副作用”等涉及功效的断言或保证性表述;
2. 含有“最高技术”“最科学”“最先进”“最佳”等绝对化用语;
3. 含有“安全”“安全无毒副作用”“毒副作用小”等表述,或明示、暗示成分为“天然”因而安全性有保证等内容;
4. 明示或暗示治愈率、有效率;
5. 与其他企业产品的功效、安全性进行对比宣传;
6. 利用任何单位或个人的名义、形象作证明或推荐;
7. 含有误导性说明,包括但不限于使人误以为已患某种疾病、不使用该产品会患某种疾病或加重病情等表述,以及其他虚假、夸大、误导性内容;
8. 超出产品说明书载明的适用人群、使用方法进行宣传,包括宣称适用于所有人群、为正常生活或治疗病症所必需等内容;
9. 医疗器械、计生用品类商品除品类专项细则要求外,宣传图、营销氛围图、测试图等所有消费者可见场景,严禁出现低俗、劣质画面;
10. 违反科学规律,明示或暗示可治疗所有疾病、适应所有症状、适用于所有人群,或为正常生活、治疗病症所必需等内容;
11. 含有“热销、抢购、试用”“家庭必备、免费治疗、免费赠送”等诱导性内容,“评比、排序、推荐、指定、选用、获奖”等综合性评价内容,“无效退款、保险公司承保”等保证性内容,或怂恿消费者任意、过量使用药品、保健食品及特殊医学用途配方食品的内容;
12. 使用已失效的促销活动信息;
13. 含有怂恿消费者任意、过量使用或囤积商品的内容;
14.出现买赠处方药、甲类非处方药(OTC)或其他需特殊资质方可经营的商品的宣传;
15. 法律法规及平台规则禁止的其他情形。
三、用户注意事项及举报渠道
螳螂科技郑重提醒广大用户及合作伙伴:
● 所有疾病的诊断与治疗均应前往正规医疗机构,遵循专业医师指导;切勿轻信声称具有治病功效、可替代药品的普通商品,不得购买此类违规商品。
● 对各类标称“大师”“专家”“创始人”等头衔的主体身份背景保持理性判断,可通过官方渠道自行核实其相关资质,审慎对待各类不实宣传。
如您发现任何违反本公告及平台规则的违规行为,请通过以下官方渠道向我们举报:
- 举报邮箱: audit@bjmantis.com(举报时请尽可能提供违规主体信息、相关内容截图、链接等完整证据材料,以便核查)
- 产品内投诉入口:通过相关产品页面内置的“举报”功能提交投诉及证据。
我们将对每一条举报信息进行严格核实,依法为举报人信息严格保密。
四、违规行为处理措施
螳螂科技已建立健全内容安全与合规巡查机制,配备专业审核团队专项处理违规行为。对于经查证属实的违规行为,我们将根据违规情节严重程度,依据国家相关法律法规及平台规则,采取包括但不限于以下一项或多项处理措施:
- 内容处置:删除、屏蔽或下架违规营销内容、商品链接等相关信息;
- 功能限制:限制违规主体(含商户、员工等)的内容发布、直播、互动营销、交易等核心功能;
- 资质清退:撤销其在平台的相关认证资质,并有权拒绝该主体再次申请平台相关资质
- 账户处置:冻结或永久封禁违规商户账号、员工账号及相关关联账号;
- 上报与协作:依法留存违规相关记录,按规定向有关监管部门报告,并积极配合监管部门调查工作。
本公告自发布之日起正式生效。
螳螂科技将持续关注国家法律法规及相关政策动态,适时更新和完善平台治理规则。
健康无小事,合规是基石。我们呼吁全体合作伙伴及用户与我们携手并肩,共同构建清朗、诚信、负责任的私域营销生态,实现商业价值与社会责任的协同共赢。 感谢您的理解与支持!
螳螂科技合规审核部
2025年12月10日





